|
签订临时外贸代理协议\买单报关 1
所谓买单报关,其实就是没有出口权的中小企业或个人通过与别的进出口公司签订外贸代理协议,以该公司的名义进行外贸进出口。 我司可提供贸易抬头,并签订贸易代理协议,帮助没有进出口权的公司顺利完成进出口清关。同时我司还可以提供收付汇服务,为客户解决收付汇问题。 已有进出口权的公司,选择外贸代理协议可以达到公司理想清关方案,降低公司清关风险。 2
第一步:客户公司与我司提供的贸易代理公司,签订电子版外贸代理协议 第二步:寄送报关报检委托书至指定报关代理,或由我司代理报关 第三步:进入正常报关流程,申报-缴税-查验-放行 第四步:制定物流派送,或由我司代理派送 第五步:寄送税单、检验检疫证明、发票、完成结单 同时我司还可为缺乏进出口经验的公司提供报关资料代理、报关单证代办服务,降低清关难度,提高通关效率,节省物流成本。 3
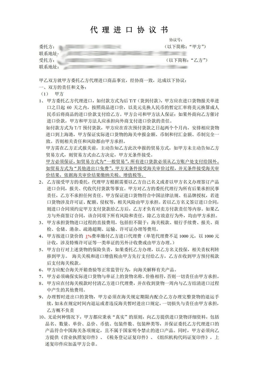
签订电子版外贸代理协议样张:
报关报检委托书样张:
4
1.企业是工厂,没有进出口权,从国外进/出口商品,你们可以解决进出口权问题吗? 可以。只需与贵司签订外贸代理协议,即可解决进出口权问题。也可通过我司进行收付汇。 2.同行需要借抬头,不用你们报关可以吗? 可以。在签订好电子版外贸代理协议后,我司可将相关资料寄送到指定报关代理公司。 3.个人可以签外贸代理协议吗? 可以。通常与个人签订外贸代理协议是因为通过快件公司寄回了大量商品无法清关,我司可为这类客户提供公司抬头的外贸代理协议。 5
|




